首页/资讯中心/企业动态

企业动态

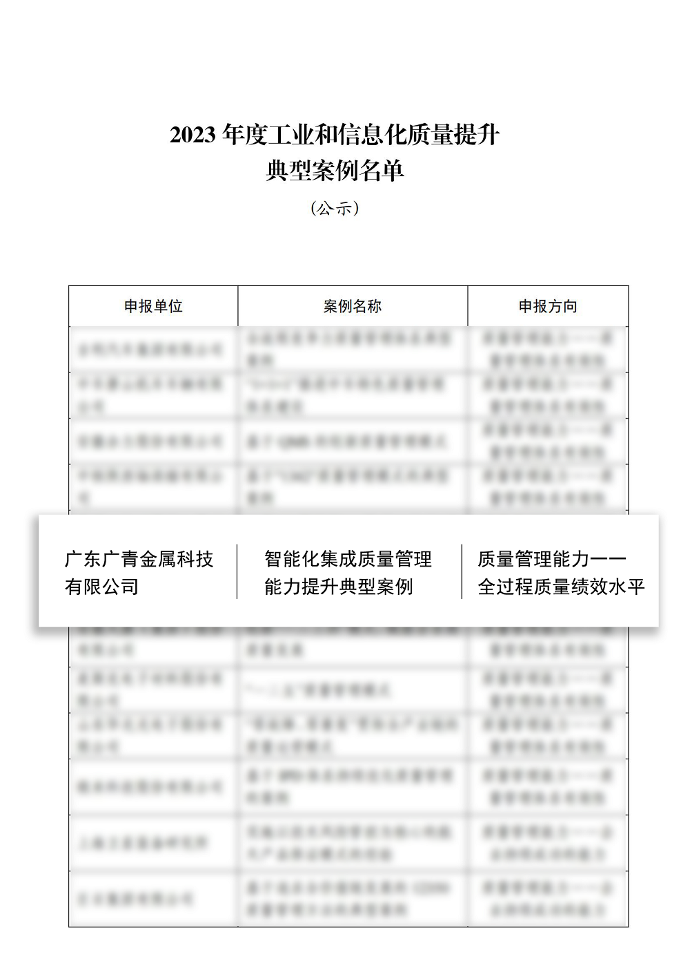
广青科技质量管理提升案例成功入选“工信部2023年度工业和信息化质量提升典型案例名单”

发布时间:2023 年 12 月 19 日

访问次数:1,878次

近日,国家工业和信息化部公布2023年度工业和信息化质量提升典型案例名单,广东广青金属科技有限公司《智能化集成质量管理能力提升典型案例》成功入选。

 

 

 

此次成功入选工业和信息化质量提升典型案例,是对公司在数字化赋能质量管理提升等方面所做努力和取得成绩的充分肯定。近年来,公司深入学习贯彻党的二十大精神,在加快质量强国建设中大力发挥企业积极性,打造以质量为核心的组织文化,加强企业质量管理,贯彻实施GB/T19000、GB/T19004等先进标准,建立和持续改进质量管理体系,推动全员参与质量管理,加快质量管理数字化,建设智能化集成质量管理模式,不断提高质量改进能力,提升产品和服务质量,持续深化品牌建设,进一步夯实制造业当家实力。

 

 

 

“智能化集成”是广青科技质量管理模式的主要方向和手段,公司基于数字化工厂的建设,开发数字化工具及系统,打造联通5G+智慧工厂,建立有“广青工业互联网平台”“镍铁中控集控”“炼钢数字化质量管理系统”“热轧数据智能监控平台”“热轧产线智能控制平台”“压延数字化绩效管理系统”等多个数字化平台,使业绩结果准确、及时、可视化呈现,同时运用Minitab、Power Bi等工具对生产数据进行统计分析,在供应商采购质量控制、研发质量控制、生产过程质量控制、产品放行质量控制、销售服务质量控制等方面,实现对产品全生命周期各环节的数字化管理。

未来,广青科技将立足不锈钢冶炼生产,始终坚持质量第一、效益优先,发挥质量标准品牌赋值作用,提升质量管理能力和水平,加强品牌培育和评价,形成以技术、标准、品牌、质量、服务等为核心的竞争新优势,推动公司高端化、智能化、绿色化发展,以实际行动为中国制造向中国创造转变、中国速度向中国质量转变、中国产品向中国品牌转变添砖加瓦,为加快推进新型工业化、加快建设质量强国作出新的更大贡献。

“工业和信息化质量提升典型案例”的遴选及评审,是由工信部发起的面向工信企业的全国性质量评比活动,旨在增强工业和信息化质量管理能力、推动质量技术创新应用、提升产品可靠性水平,及时发现、总结、推广一批示范性强的先进经验,推动制造业高质量发展。